masc4masc
rethinking the ordinary
Sýnthesis
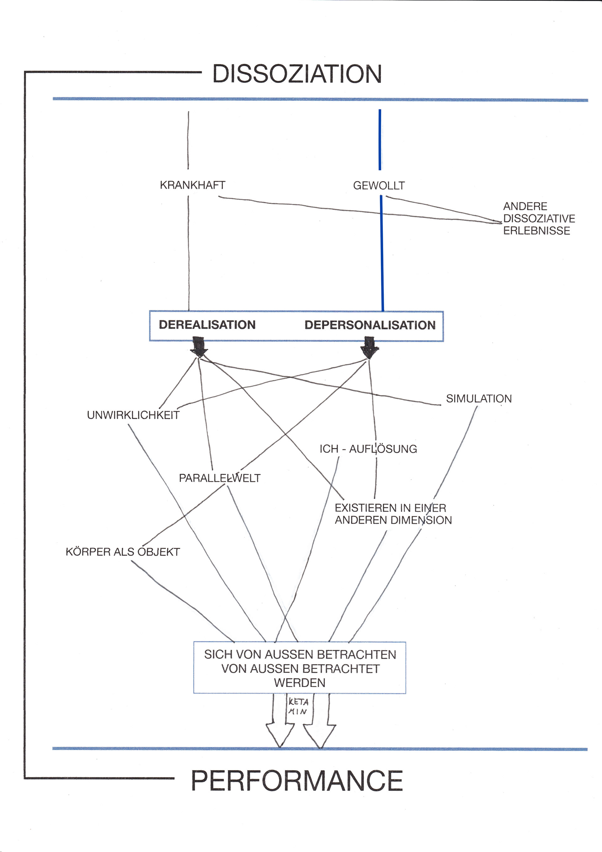
And so I thought, is this reality?
Das Jahr 2089
ABOUT
Contact
Lukas Eisenhuber
masc4masc
rethinking the ordinary
Sýnthesis
And so I thought, is this reality?
Das Jahr 2089
ABOUT
Contact
↑Back to Top
Copyright: Lukas Eisenhuber 2025

cookies aktivieren? Akzeptieren Ablehnen